TikTok Shop Ads Guide
20/10/2025
Guide For Cold-Start Sellers
Cold-Start Sellers = Sellers with less than 200 USD ads spend in the last 30 daysWhy Ads?
TikTok Shop Ads are crucial for TikTok Shop sellers because they help drive sales, increase brand awareness, and optimize ad performance for businesses selling on the platform. To fully appreciate the strategic value of these ads, consider the following key benefits from a business perspective.
- Accelerate Seller Growth, Boost Sales & Revenue
- Enhances Visibility & Engagement
- Competitive Advantage in the E-commerce Space
- Customize ROI and Ads Budgets
TikTok Shop Ads Product
Announcement:Starting July 2025, GMV Max will be the default and only supported campaign type for TikTok Shop Ads. If you create ads using the Sales objective and TikTok Shop as your sales destination, you will no longer be able to create, edit or duplicate Live Shopping Ads, Product Shopping Ads or Video Shopping Ads.
TikTok Shop Ads Product Map

Available Shop Ads Type
TikTok Shop Ads Business Tools
A thorough understanding of the advertising platform enables sellers to effectively resolve practical challenges encountered during campaign execution, enhance advertising performance, and drive growth in GMV.
GMV Max
What is GMV Max?
GMV Max Guidelines: https://ads.tiktok.com/help/article/gmv-max-guidelines?lang=enGMV Max is a powerful, automated marketing solution designed to make running successful TikTok Shop campaigns effortless. Powered by advanced automation and AI, it seamlessly integrates all available creatives at scale and optimizes campaign performance by identifying high-performing assets and scaling them effortlessly. With a focus on maximizing profitability, GMV max optimizes both paid and organic traffic for your TikTok Shop, all while minimizing the effort required.
Top FeaturesHow it works- Products promoted in GMV Max campaigns cannot be used in Standard Shop Ads (VSA/PSA). Therefore, for advertisers wishing to promote products in GMV Max, all ads featuring the said product must be paused. Advertisers can pause all ads featuring said product during the GMV Max campaign creation phase. They will see a pop-up to pause all existing ads featuring that product.
- Product GMV Max requires a high volume of creative velocity, advertisers must be able to produce high quality video assets and product images (for their product listing). Product GMV Max automatically selects ad formats (VSA or PSA) and positions them in various ad placements to reach potential customers, including in-feed, search, ShopTab and more. On the premise of achieving the ROI goal, it will optimize the GMV of the promoted products to their maximum extent.
- Product GMV Max can automatically retrieve videos with product anchor links from available TikTok accounts, as well as Spark Ads posts with product anchor links that are uploaded into the ad account to be used as ad creatives. In auto-select mode, it can also leverage videos that have been used in VSA, even if they don't have product anchor links (including ads only videos)
- GMV Max helps improve the organic traffic of both seller videos and affiliate videos. Affiliate videos receive a commercial content label, and if you choose, you can label your seller videos with a branded content toggle.
- Core advantage 1: Automated intelligent delivery;for all ad places, automatically pull all material delivery, automatic material granularity budget control, maximize payment placement efficiency
- Core Advantage 2: Natural Traffic and Advertising Traffic Global Collaboration ; By Disturbing Natural Sorting, Give Merchants More Natural Exposure and Promote Natural GMV Growth
- Core Advantage 3: Exclusive rights : commission is included in the advertising bid, exclusive QCPX coupons, automatic compensation
- Use TikTok Business Help Center :https://ads.tiktok.com/help/?lang=enget to get more detailed and relevant information
Why GMV Max?
Why is it important for our customers? - Get the more out of your TikTok Shop Content: GMV Max fetches all available TikTok Shop creatives, including affiliate creative, and deploys them in the form of a single, automated paid advertising campaign
- No more guesswork: GMV max automates the end to end campaign creation and optimization, making it easy and seamless to launch a paid advertising campaign
- Increase your TikTok Shop Sales: GMV Max helps maximize your total sales including organic, providing your TikTok Shop with incremental GMV that would not otherwise be attainable
- Easy campaign set-up and optimization : Select the products, an ROI target, and your budget, and leave the rest to be automated.
- Spend budgets more efficiently: Maximize results without overspending driven by cost controlling bidding models.
- Maximize Shop revenue: GMV Max focuses on growing your bottom line, with incremental revenue as the key metric for business growth.
- Improve traffic from all content: GMV Max optimizes all TikTok Shop traffic sources to maximize ROI and provides a holistic view of performance.
How to set-up GMV Max?
Step 1: PaymentTikTok Ads Manager- Available creditline: Overall creditline amount (Only monthly invoice)
- Available Cash: Overall cash amount
- Available ad credit: Overall ad credit amount
- Payment method: Types of payment methods linked
- Billing Option: shows the payment methods
- Billing Option: shows the payment methods
Promotions- You can find all the information about the ad credit promotion on this page.
Invoices- You can find all the invoices on this page
Transactions- This page displays the transactions that have been made, including balance top-ups and bill payments.
Cost- This page shows the daily ad spend for each campaign.
Step 2: Account AuthorizationHow to authorize an ad account to run a LIVE GMV Max campaign in Business Center: https://ads.tiktok.com/help/article/how-to-authorize-an-ad-account-to-run-a-live-gmv-max-campaign-in-business?lang=en- For shop users, all these assets need to be in Shop BC
- For agency users, all these assets need to be in Partner BC
- Videos in linked TikTok accounts can be utilized by GMV Max automatically
- Shop users also need access to Seller Center if they create GMV Max in Seller Center
- Agency users need to apply for GMV Max authorization from Partner BC to create GMV Max
- For agency users, they can designate an ad account as the GMV Max account during the GMV Max authorization application process
- The GMV Max ad account, TikTok accounts, and TikTok Shop need to be in the same BC for running GMV Max
- Users who want to create GMV Max must have permission for the GMV Max ad account, TikTok accounts, and shop ad promotion
- Only the ad account set as GMV Max account in Seller Center can be used to create GMV Max
B. TTAM Set-up
GMV Max Campaign Strategies
How to evaluate performance
- GMV Max leverages all available creatives automatically and deploys them in form of a "super campaign", which does not require any operational inputs from the seller
- GMV Max optimizes organic delivery in addition to paid ad traffic, providing advertisers with incremental GMV that would not otherwise be attainable without GMV max.
Based on this unique attribution method of GMV for Product GMV Max, we suggest sellers to compare the total non-LIVE GMV before and after implementing Product GMV Max to ascertain any incremental GMV. However, do not draw comparisons between the GMV of Product GMV Max and Ads GMV of VSA/PSA, as these two metrics are attributed differently.
Check the total non-LIVE GMV of promoted products
- Log into the Seller Center, and click Data Compass -> Product
- Modify the metrics to display the GMV and LIVE GMV of the products, and you can obtain the non-LIVE GMV by calculation
- The non-LIVE GMV here excludes the platform price subsidy and should be lower than the GMV that you can obtain from the ads dashboard, which includes the platform price subsidy

- You can also check the SKU orders of selected product in this dashboard, which should be equal to the SKU orders what you can obtain from the ads dashboard (Orders and SKU

- Change the time window to check if there is an incremental GMV for promoted products before and after implementing Product GMV Max
- Note: Organic GMV naturally fluctuates over time. Consequently, sellers may notice a decrease in non-LIVE GMV when organic GMV drops, particularly after promotional periods. If there is a significant dip in organic GMV, the overall non-LIVE GMV will inevitably decline as well. For this reason, such periods are not ideal for evaluating the effectiveness of Product GMV Max, as it could lead to the mistaken perception that the ads are ineffective, when in fact the decline is due to a decrease in the organic GMV of the product.
- Set an ROI target which is higher than the recommended value (historical level), which negatively impacts ad performance. It's normal to observe reduced spending when increasing the ROI target.
- Set a low budget, resulting in ads not running to their full potential.
- Based on this formula, you can understand that actually (1/ROI target) is the marketing cost rate of products. If you haven't run ads before and don't have historical data, you can set the ROI target based on the marketing cost rate you want
- You can lower the ROI target if a higher marketing cost rate is acceptable. Normally, lowering the ROI target results in a higher cost & total non-LIVE GMV. But if you set a ROI target that is higher than the historical level, it's normal to see reduced spending and GMV but get a lower marketing cost rate
- Please provide 100% more budget to ensure there is room for non-LIVE GMV growth
- However, be aware that the budget will only be fully utilized if the ROI target is achieved. It's common to see a low Budget Utilization rate, particularly when you set a high ROI target.
- Please increase the budget on time and always keep the budget consumption rate below 80%
Below is a typical case for a seller who runs VSA/PSA and Product GMV Max separately:
Sellers can obtain the non-LIVE GMV of products on Seller Center following the guidance described earlier and easily calculate the ROI of VSA/PSA. Some sellers run VSA/PSA and Product GMV Max concurrently, but for different products. They too can calculate the ROI of the products in VSA/PSA and compare it with the ROI of Product GMV Max. Even though the products are different, we can determine which ads are more efficient by comparing the ROI. As 1/ROI is the marketing cost rate, a higher ROI always signifies higher efficiency.
Best Practices
ROI Set

Assets
Creative AssetsAffiliate Creator AssetsGMV Max Metrics Explanation
- Cost: The total amount you've spent on your ads during its schedule.
- Orders(SKU): The number of individual SKU orders completed during the GMV Max campaign.
- Cost per order: The average cost incurred for each order placed. (cost/orders)
- Total gross revenue: The total gross revenue of TikTok Shop orders attributed to your campaign. It's the amount the user pays, plus TikTok Shop price subsidies provided to the user (doesn't include shipping subsidies & tax).
- ROI: The total return on investment (ROI) from all TikTok Shop orders attributed to your campaign. (total gross revenue/cost)

Shop Ads Incentive Policy
- AM Managed or GBS managed: Ongoing incentive policies for various ads apply to different seller types and campaign stages. For details, please do not hesitate to reach out to your Account Manager (AM) or GBS managed—they will be pleased to assist you!!
- AM Unmanaged: Please access the Incentive Policy through the "Mission" section in Seller Center.

Q&A
For general questions, please try to use our Business Platform to find more answers.

- TikTok Shop Academy https://seller-id.tokopedia.com/university/home?identity=1&content_id=6984307411814160&role=seller
- Ads Help Center https://ads.tiktok.com/help/article/set-up-tiktok-shopping?lang=en
Troubleshooting
System Abnormality Issue
If experiencing any of the below issues, please contact AM to submit an Athena Ticket or click Help in Help Center

- Reporting metrics/attribution discrepancies
- Extended periods of ROI target underachievement (<80% achievement)
- Issues with GMV Max campaign reporting or visibility in 3M
- Adoption of scaling best practices (e.g., lowering target ROI) without the expected results
- GMV Max campaign failing to spend (no spend recorded or suddenly stops spending)
- Bugs or UI issues in Seller Center or TTAM
Talking Points
FAQs
AttributionBids and budgetCreativesReportingGuide For Scale-Up Sellers
Scale-Up Sellers = Sellers with between 200-1000 USD ads spend in the last 30TikTok Shop Ads Business Tools
A thorough understanding of the advertising platform enables sellers to effectively resolve practical challenges encountered during campaign execution, enhance advertising performance, and drive growth in GMV.
GMV Max
What is GMV Max?
GMV Max Guidelines: https://ads.tiktok.com/help/article/gmv-max-guidelines?lang=enGMV Max is a powerful, automated marketing solution designed to make running successful TikTok Shop campaigns effortless. Powered by advanced automation and AI, it seamlessly integrates all available creatives at scale and optimizes campaign performance by identifying high-performing assets and scaling them effortlessly. With a focus on maximizing profitability, GMV max optimizes both paid and organic traffic for your TikTok Shop, all while minimizing the effort required.
Top FeaturesHow it works- Products promoted in GMV Max campaigns cannot be used in Standard Shop Ads (VSA/PSA). Therefore, for advertisers wishing to promote products in GMV Max, all ads featuring the said product must be paused. Advertisers can pause all ads featuring said product during the GMV Max campaign creation phase. They will see a pop-up to pause all existing ads featuring that product.
- Product GMV Max requires a high volume of creative velocity, advertisers must be able to produce high quality video assets and product images (for their product listing). Product GMV Max automatically selects ad formats (VSA or PSA) and positions them in various ad placements to reach potential customers, including in-feed, search, ShopTab and more. On the premise of achieving the ROI goal, it will optimize the GMV of the promoted products to their maximum extent.
- Product GMV Max can automatically retrieve videos with product anchor links from available TikTok accounts, as well as Spark Ads posts with product anchor links that are uploaded into the ad account to be used as ad creatives. In auto-select mode, it can also leverage videos that have been used in VSA, even if they don't have product anchor links (including ads only videos)
- GMV Max helps improve the organic traffic of both seller videos and affiliate videos. Affiliate videos receive a commercial content label, and if you choose, you can label your seller videos with a branded content toggle.
- Core advantage 1: Automated intelligent delivery;for all ad places, automatically pull all material delivery, automatic material granularity budget control, maximize payment placement efficiency
- Core Advantage 2: Natural Traffic and Advertising Traffic Global Collaboration ; By Disturbing Natural Sorting, Give Merchants More Natural Exposure and Promote Natural GMV Growth
- Core Advantage 3: Exclusive rights : commission is included in the advertising bid, exclusive QCPX coupons, automatic compensation
- Use TikTok Business Help Center :https://ads.tiktok.com/help/?lang=enget to get more detailed and relevant information
Why GMV Max?
Why is it important for our customers? - Get the more out of your TikTok Shop Content: GMV Max fetches all available TikTok Shop creatives, including affiliate creative, and deploys them in the form of a single, automated paid advertising campaign
- No more guesswork: GMV max automates the end to end campaign creation and optimization, making it easy and seamless to launch a paid advertising campaign
- Increase your TikTok Shop Sales: GMV Max helps maximize your total sales including organic, providing your TikTok Shop with incremental GMV that would not otherwise be attainable
- Easy campaign set-up and optimization : Select the products, an ROI target, and your budget, and leave the rest to be automated.
- Spend budgets more efficiently: Maximize results without overspending driven by cost controlling bidding models.
- Maximize Shop revenue: GMV Max focuses on growing your bottom line, with incremental revenue as the key metric for business growth.
- Improve traffic from all content: GMV Max optimizes all TikTok Shop traffic sources to maximize ROI and provides a holistic view of performance.
How to set-up GMV Max?
Step 1: PaymentTikTok Ads Manager- Available creditline: Overall creditline amount (Only monthly invoice)
- Available Cash: Overall cash amount
- Available ad credit: Overall ad credit amount
- Payment method: Types of payment methods linked
- Billing Option: shows the payment methods
- Billing Option: shows the payment methods
Promotions- You can find all the information about the ad credit promotion on this page.
Invoices- You can find all the invoices on this page
Transactions- This page displays the transactions that have been made, including balance top-ups and bill payments.
Cost- This page shows the daily ad spend for each campaign.
Step 2: Account AuthorizationHow to authorize an ad account to run a LIVE GMV Max campaign in Business Center: https://ads.tiktok.com/help/article/how-to-authorize-an-ad-account-to-run-a-live-gmv-max-campaign-in-business?lang=en- For shop users, all these assets need to be in Shop BC
- For agency users, all these assets need to be in Partner BC
- Videos in linked TikTok accounts can be utilized by GMV Max automatically
- Shop users also need access to Seller Center if they create GMV Max in Seller Center
- Agency users need to apply for GMV Max authorization from Partner BC to create GMV Max
- For agency users, they can designate an ad account as the GMV Max account during the GMV Max authorization application process
- The GMV Max ad account, TikTok accounts, and TikTok Shop need to be in the same BC for running GMV Max
- Users who want to create GMV Max must have permission for the GMV Max ad account, TikTok accounts, and shop ad promotion
- Only the ad account set as GMV Max account in Seller Center can be used to create GMV Max
B. TTAM Set-up
GMV Max Campaign Strategies
How to evaluate performance
- GMV Max leverages all available creatives automatically and deploys them in form of a "super campaign", which does not require any operational inputs from the seller
- GMV Max optimizes organic delivery in addition to paid ad traffic, providing advertisers with incremental GMV that would not otherwise be attainable without GMV max.
Based on this unique attribution method of GMV for Product GMV Max, we suggest sellers to compare the total non-LIVE GMV before and after implementing Product GMV Max to ascertain any incremental GMV. However, do not draw comparisons between the GMV of Product GMV Max and Ads GMV of VSA/PSA, as these two metrics are attributed differently.
Check the total non-LIVE GMV of promoted products
- Log into the Seller Center, and click Data Compass -> Product
- Modify the metrics to display the GMV and LIVE GMV of the products, and you can obtain the non-LIVE GMV by calculation
- The non-LIVE GMV here excludes the platform price subsidy and should be lower than the GMV that you can obtain from the ads dashboard, which includes the platform price subsidy

- You can also check the SKU orders of selected product in this dashboard, which should be equal to the SKU orders what you can obtain from the ads dashboard (Orders and SKU

- Change the time window to check if there is an incremental GMV for promoted products before and after implementing Product GMV Max
- Note: Organic GMV naturally fluctuates over time. Consequently, sellers may notice a decrease in non-LIVE GMV when organic GMV drops, particularly after promotional periods. If there is a significant dip in organic GMV, the overall non-LIVE GMV will inevitably decline as well. For this reason, such periods are not ideal for evaluating the effectiveness of Product GMV Max, as it could lead to the mistaken perception that the ads are ineffective, when in fact the decline is due to a decrease in the organic GMV of the product.
- Set an ROI target which is higher than the recommended value (historical level), which negatively impacts ad performance. It's normal to observe reduced spending when increasing the ROI target.
- Set a low budget, resulting in ads not running to their full potential.
- Based on this formula, you can understand that actually (1/ROI target) is the marketing cost rate of products. If you haven't run ads before and don't have historical data, you can set the ROI target based on the marketing cost rate you want
- You can lower the ROI target if a higher marketing cost rate is acceptable. Normally, lowering the ROI target results in a higher cost & total non-LIVE GMV. But if you set a ROI target that is higher than the historical level, it's normal to see reduced spending and GMV but get a lower marketing cost rate
- Please provide 100% more budget to ensure there is room for non-LIVE GMV growth
- However, be aware that the budget will only be fully utilized if the ROI target is achieved. It's common to see a low Budget Utilization rate, particularly when you set a high ROI target.
- Please increase the budget on time and always keep the budget consumption rate below 80%
Below is a typical case for a seller who runs VSA/PSA and Product GMV Max separately:
Sellers can obtain the non-LIVE GMV of products on Seller Center following the guidance described earlier and easily calculate the ROI of VSA/PSA. Some sellers run VSA/PSA and Product GMV Max concurrently, but for different products. They too can calculate the ROI of the products in VSA/PSA and compare it with the ROI of Product GMV Max. Even though the products are different, we can determine which ads are more efficient by comparing the ROI. As 1/ROI is the marketing cost rate, a higher ROI always signifies higher efficiency.
Advanced Campaign Optimization Plan
As GMV max is entirely automated, there are few optimization levers an advertiser can pull. The idea with GMV max is that by automating the optimization for clients, clients now have more time to focus on creatives.Industrial strategies
ROI Set

Assets
Creative AssetsAffiliate Creator AssetsPerformance Optimization Guide
Product GMV Max
PGM Self Debug SOPA. Set-up trouble shooting- Lack Access
- To run Product GMV Max in Seller Center, a user would need:
- Access to operate shop official TikTok account and Shop Ads tab in Seller Center (Shop Admin Role)
- Access to operate the ad account and linked TikTok accounts in Business Center (BC Admin Role)
- Ensure that all linked TikTok accounts are assigned to the user with advertising permissions

- Product Unavailable
- Due to factors such as violations or out-of-stock issues, products that are unavailable on the e-commerce side cannot be used to create ads
- If you turn off the original campaign and notice the product status is unavailable when creating a new one, please wait around 5 minutes for the system to release the product from the old campaign
- In other situations, raise an issue to your sales rep with the affected Product ID
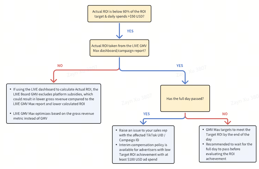
- Poor ROI Achievement

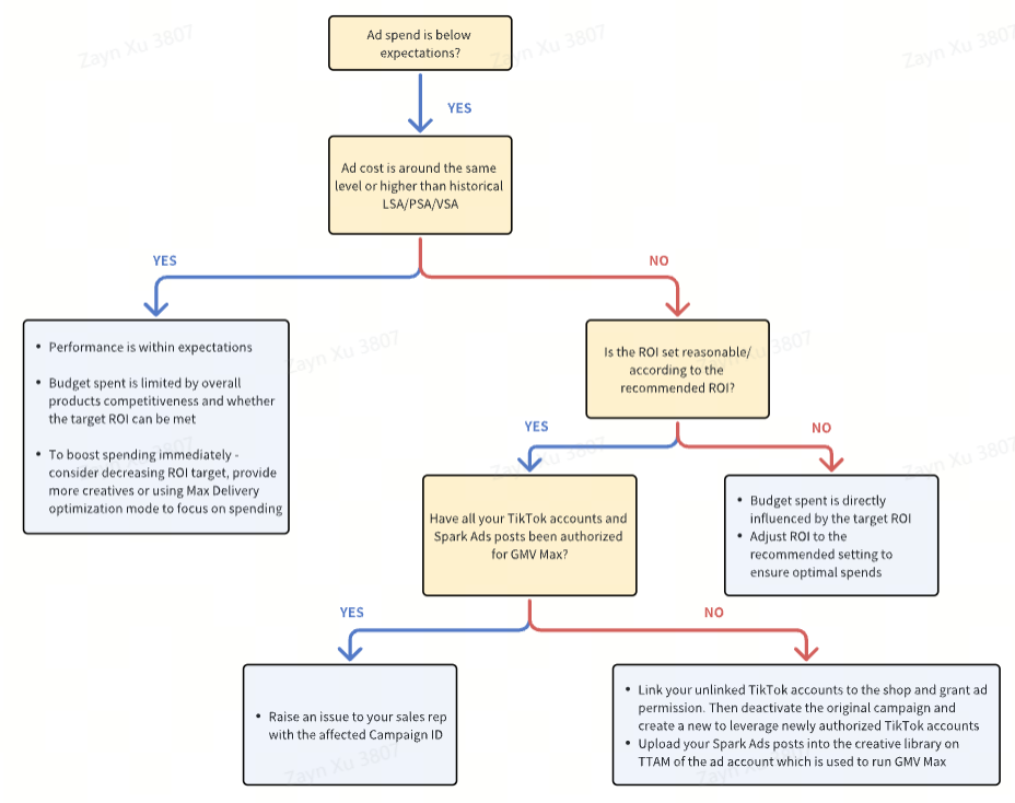
- Low Spending
BAU Best Practice (BAU period)Mega Sales Best Practice (Campaign period)A. Determine Client's Primary GoalsWhile all clients may want 1. Good ROI 2. Strong budget consumption 3. Good GMV, it is not realistic to expect the system to fulfill all. Hence, determining the primary client goals before making any Mega Sale day suggestions is of high importance. I have a fixed target ROI on GMV Max- Client profile: For clients who deliver as much as possible and achieve the highest GMV, while maintaining a desired ROI
- What can enable my campaign to spend more & maximize results on Mega Sale without changing the target?
- Product GMV Max
- Continuously produce and post new creatives with product anchor links. The campaign performance is largely dependent on the number and the quality of creatives
- Authorize affiliate videos for Product GMV Max if they haven't been used yet
- Increase product competitiveness in the market, such as lowering prices if possible, etc
- Product GMV Max
- Client profile: For clients who want to spend a fixed amount of budget on Shop Ads, allowing some ROI fluctuation, likely those who have already signed packages with TTS and have to fulfill spending obligations
- Product GMV Max
- Lowering the ROI target can increase spending on Product GMV Max. Sellers can lower the ROI target on the day of the sales and observe cost changes over the next 2-3 hours to decide whether to further reduce the ROI to increase spending
- Highly recommended for advertisers who wish to maximise budget consumption during Mega Sale Days
- Based on the given budget within the campaign, advertisers can expect at least 80% budget consumption rate for the given time period
- Target ROI is no longer guaranteed. Budget consumption will be the campaign's first priority, consistent with TTAM's Maximum Delivery bidding, with the goal to maximise gross revenue while fully spending the budget
E.g. Historical GMV & ROI during Mega Sale is $1,000 USD, ROI 10, ad cost $100 USD
Desired GMV during upcoming Mega Sale is $2,000 USD
- ROI to set = 10/(2000/1000) = 5
- Expected ad cost = $2000/5 = $400 USD
- Based on historical data, we will provide three tiers of ROI targets, each with an estimated GMV that can be achieved under the corresponding target
- Whenever you choose the highest or lowest ROI targets, we will provide three new tiered targets again to help you further adjust your goals and achieve GMV goal
- Take note of TikTok Shop policies and avoid moderation policy violations on product level which may result in ad rejections
- Ensure high and stable amount of inventory, particularly for top-performing products
- Limited stock for good-performing products can heavily impact GMV Max's scalability
- Maintain a good variety and amount of creatives
- Limited creatives may result in creative fatigue and stagnant ad performance
- For LIVE GMV Max, recommend creating video creatives which invite users into the liveroom
- Ensure price competitiveness across platforms for key sales seasons, particularly for new shops
- Aggressive platform discounts on other platforms may lead to lower CVR% on TikTok Shop
Live GMV Max
LGM Self Debug SOPA. Set-up troubleshooting- If you are not able to select a TikTok Identity to run LIVE GMV Max, ensure to activate Mutually Exclusive Ads Deactivation
- Mutually Exclusive Ads Deactivation can be activated during the process of setting up the primary account, whether the seller has not set up a primary account yet, or wants to set up a new primary account.


- If Mutually Exclusive Ads Deactivation hasn't been activated in the primary account, it can be activated during the process of creating GMV Max campaigns.


- Once Mutually Exclusive Ads Deactivation is active, sellers can choose the official TikTok account to run LIVE GMV Max. Upon clicking 'publish', a notification will appear with a list of mutually exclusive ads that will be turned off, asking the seller to double-confirm.

However, Mutually Exclusive Ads Deactivation will not be effective when selecting non-official TikTok accounts as the LIVE source.Performance Troubleshooting
- Poor ROI Achievement


- Low Spending
Mega Sales Best Practice A. Determine Primary Goals While it is common to want 1. Good ROI 2. Strong budget consumption 3. Good GMV, it is not realistic for the system to fulfill everything. Hence, determining your primary goals before the Mega Sale day is of high importance. I have a fixed target ROI on GMV MaxClient profile: For clients who deliver as much as possible and achieve the highest GMV, while maintaining a desired ROI
- What can enable my campaign to spend more & maximize results on Mega Sale without changing the target?
- Follow liveroom best practices and compare performance between hosts to increase the attractiveness of the LIVE. The campaign performance is largely dependent on the quality of the liveroom
- Post more videos which feature products shown in the livestream and invite users to join the LIVE. Video-to-LIVE creative feature will automatically be applied on your campaigns
I know how much GMV I want to get during the Mega SaleClient profile: For clients who have a clear GMV goal to hit during the Mega Sale period, and are willing to adjust budgets & ROI as needed to achieve it
E.g. Historical GMV & ROI during Mega Sale is $1,000 USD, ROI 10, ad cost $100 USD
Desired GMV during upcoming Mega Sale is $2,000 USD
- ROI to set = 10/(2000/1000) = 5
- Expected ad cost = $2000/5 = $400 USD
- Limited stock for good-performing products can heavily impact GMV Max's scalability
- Limited creatives may result in creative fatigue and stagnant ad performance
- For LIVE GMV Max, recommend creating video creatives which invite users into the liveroom
- Aggressive platform discounts on other platforms may lead to lower CVR% on TikTok Shop
- Take note of TikTok Shop policies and avoid moderation policy violations on product level which may result in ad rejections
- Ensure high and stable amount of inventory, particularly for top-performing products
- Maintain a good variety and amount of creatives
- Ensure price competitiveness across platforms for key sales seasons, particularly for new shops
GMV Max Metrics Explanation
- Cost: The total amount you've spent on your ads during its schedule.
- Orders(SKU): The number of individual SKU orders completed during the GMV Max campaign.
- Cost per order: The average cost incurred for each order placed. (cost/orders)
- Total gross revenue: The total gross revenue of TikTok Shop orders attributed to your campaign. It's the amount the user pays, plus TikTok Shop price subsidies provided to the user (doesn't include shipping subsidies & tax).
- ROI: The total return on investment (ROI) from all TikTok Shop orders attributed to your campaign. (total gross revenue/cost)

GMV Max Showcase




Shop Ads Incentive Policy
- AM Managed or GBS managed: Ongoing incentive policies for various ads apply to different seller types and campaign stages. For details, please do not hesitate to reach out to your Account Manager (AM) or GBS managed—they will be pleased to assist you!!
- AM Unmanaged: Please access the Incentive Policy through the "Mission" section in Seller Center.

Q&A
For general questions, please try to use our Business Platform to find more answers.

- TikTok Shop Academy https://seller-id.tokopedia.com/university/home?identity=1&content_id=6984307411814160&role=seller
- Ads Help Center https://ads.tiktok.com/help/article/set-up-tiktok-shopping?lang=en
Troubleshooting
System Abnormality Issue
If experiencing any of the below issues, please contact AM to submit an Athena Ticket or click Help in Help Center

- Reporting metrics/attribution discrepancies
- Extended periods of ROI target underachievement (<80% achievement)
- Issues with GMV Max campaign reporting or visibility in 3M
- Adoption of scaling best practices (e.g., lowering target ROI) without the expected results
- GMV Max campaign failing to spend (no spend recorded or suddenly stops spending)
- Bugs or UI issues in Seller Center or TTAM
Talking Points
FAQs
AttributionBids and budgetCreativesReportingGuide For Mature Sellers
Mature Sellers = Sellers with 1000 USD or more ads spend in the last 30 daysGMV Max Campaign Strategies
How to evaluate performance
- GMV Max leverages all available creatives automatically and deploys them in form of a "super campaign", which does not require any operational inputs from the seller
- GMV Max optimizes organic delivery in addition to paid ad traffic, providing advertisers with incremental GMV that would not otherwise be attainable without GMV max.
Based on this unique attribution method of GMV for Product GMV Max, we suggest sellers to compare the total non-LIVE GMV before and after implementing Product GMV Max to ascertain any incremental GMV. However, do not draw comparisons between the GMV of Product GMV Max and Ads GMV of VSA/PSA, as these two metrics are attributed differently.
Check the total non-LIVE GMV of promoted products
- Log into the Seller Center, and click Data Compass -> Product
- Modify the metrics to display the GMV and LIVE GMV of the products, and you can obtain the non-LIVE GMV by calculation
- The non-LIVE GMV here excludes the platform price subsidy and should be lower than the GMV that you can obtain from the ads dashboard, which includes the platform price subsidy

- You can also check the SKU orders of selected product in this dashboard, which should be equal to the SKU orders what you can obtain from the ads dashboard (Orders and SKU

- Change the time window to check if there is an incremental GMV for promoted products before and after implementing Product GMV Max
- Note: Organic GMV naturally fluctuates over time. Consequently, sellers may notice a decrease in non-LIVE GMV when organic GMV drops, particularly after promotional periods. If there is a significant dip in organic GMV, the overall non-LIVE GMV will inevitably decline as well. For this reason, such periods are not ideal for evaluating the effectiveness of Product GMV Max, as it could lead to the mistaken perception that the ads are ineffective, when in fact the decline is due to a decrease in the organic GMV of the product.
- Set an ROI target which is higher than the recommended value (historical level), which negatively impacts ad performance. It's normal to observe reduced spending when increasing the ROI target.
- Set a low budget, resulting in ads not running to their full potential.
- Based on this formula, you can understand that actually (1/ROI target) is the marketing cost rate of products. If you haven't run ads before and don't have historical data, you can set the ROI target based on the marketing cost rate you want
- You can lower the ROI target if a higher marketing cost rate is acceptable. Normally, lowering the ROI target results in a higher cost & total non-LIVE GMV. But if you set a ROI target that is higher than the historical level, it's normal to see reduced spending and GMV but get a lower marketing cost rate
- Please provide 100% more budget to ensure there is room for non-LIVE GMV growth
- However, be aware that the budget will only be fully utilized if the ROI target is achieved. It's common to see a low Budget Utilization rate, particularly when you set a high ROI target.
- Please increase the budget on time and always keep the budget consumption rate below 80%
Below is a typical case for a seller who runs VSA/PSA and Product GMV Max separately:
Sellers can obtain the non-LIVE GMV of products on Seller Center following the guidance described earlier and easily calculate the ROI of VSA/PSA. Some sellers run VSA/PSA and Product GMV Max concurrently, but for different products. They too can calculate the ROI of the products in VSA/PSA and compare it with the ROI of Product GMV Max. Even though the products are different, we can determine which ads are more efficient by comparing the ROI. As 1/ROI is the marketing cost rate, a higher ROI always signifies higher efficiency.
Industrial strategies
ROI Set

Assets
Creative AssetsAffiliate Creator AssetsPerformance Optimization Guide
Product GMV Max
PGM Self Debug SOPA. Set-up trouble shooting- Lack Access
- To run Product GMV Max in Seller Center, a user would need:
- Access to operate shop official TikTok account and Shop Ads tab in Seller Center (Shop Admin Role)
- Access to operate the ad account and linked TikTok accounts in Business Center (BC Admin Role)
- Ensure that all linked TikTok accounts are assigned to the user with advertising permissions

- Product Unavailable
- Due to factors such as violations or out-of-stock issues, products that are unavailable on the e-commerce side cannot be used to create ads
- If you turn off the original campaign and notice the product status is unavailable when creating a new one, please wait around 5 minutes for the system to release the product from the old campaign
- In other situations, raise an issue to your sales rep with the affected Product ID
- Poor ROI Achievement

- Low Spending
BAU Best Practice (BAU period)Mega Sales Best Practice (Campaign period)A. Determine Client's Primary GoalsWhile all clients may want 1. Good ROI 2. Strong budget consumption 3. Good GMV, it is not realistic to expect the system to fulfill all. Hence, determining the primary client goals before making any Mega Sale day suggestions is of high importance. I have a fixed target ROI on GMV Max- Client profile: For clients who deliver as much as possible and achieve the highest GMV, while maintaining a desired ROI
- What can enable my campaign to spend more & maximize results on Mega Sale without changing the target?
- Product GMV Max
- Continuously produce and post new creatives with product anchor links. The campaign performance is largely dependent on the number and the quality of creatives
- Authorize affiliate videos for Product GMV Max if they haven't been used yet
- Increase product competitiveness in the market, such as lowering prices if possible, etc
- Product GMV Max
- Client profile: For clients who want to spend a fixed amount of budget on Shop Ads, allowing some ROI fluctuation, likely those who have already signed packages with TTS and have to fulfill spending obligations
- Product GMV Max
- Lowering the ROI target can increase spending on Product GMV Max. Sellers can lower the ROI target on the day of the sales and observe cost changes over the next 2-3 hours to decide whether to further reduce the ROI to increase spending
- Highly recommended for advertisers who wish to maximise budget consumption during Mega Sale Days
- Based on the given budget within the campaign, advertisers can expect at least 80% budget consumption rate for the given time period
- Target ROI is no longer guaranteed. Budget consumption will be the campaign's first priority, consistent with TTAM's Maximum Delivery bidding, with the goal to maximise gross revenue while fully spending the budget
E.g. Historical GMV & ROI during Mega Sale is $1,000 USD, ROI 10, ad cost $100 USD
Desired GMV during upcoming Mega Sale is $2,000 USD
- ROI to set = 10/(2000/1000) = 5
- Expected ad cost = $2000/5 = $400 USD
- Based on historical data, we will provide three tiers of ROI targets, each with an estimated GMV that can be achieved under the corresponding target
- Whenever you choose the highest or lowest ROI targets, we will provide three new tiered targets again to help you further adjust your goals and achieve GMV goal
- Take note of TikTok Shop policies and avoid moderation policy violations on product level which may result in ad rejections
- Ensure high and stable amount of inventory, particularly for top-performing products
- Limited stock for good-performing products can heavily impact GMV Max's scalability
- Maintain a good variety and amount of creatives
- Limited creatives may result in creative fatigue and stagnant ad performance
- For LIVE GMV Max, recommend creating video creatives which invite users into the liveroom
- Ensure price competitiveness across platforms for key sales seasons, particularly for new shops
- Aggressive platform discounts on other platforms may lead to lower CVR% on TikTok Shop
Live GMV Max
LGM Self Debug SOPA. Set-up troubleshooting- If you are not able to select a TikTok Identity to run LIVE GMV Max, ensure to activate Mutually Exclusive Ads Deactivation
- Mutually Exclusive Ads Deactivation can be activated during the process of setting up the primary account, whether the seller has not set up a primary account yet, or wants to set up a new primary account.


- If Mutually Exclusive Ads Deactivation hasn't been activated in the primary account, it can be activated during the process of creating GMV Max campaigns.


- Once Mutually Exclusive Ads Deactivation is active, sellers can choose the official TikTok account to run LIVE GMV Max. Upon clicking 'publish', a notification will appear with a list of mutually exclusive ads that will be turned off, asking the seller to double-confirm.

However, Mutually Exclusive Ads Deactivation will not be effective when selecting non-official TikTok accounts as the LIVE source.Performance Troubleshooting
- Poor ROI Achievement


- Low Spending
Mega Sales Best Practice A. Determine Primary Goals While it is common to want 1. Good ROI 2. Strong budget consumption 3. Good GMV, it is not realistic for the system to fulfill everything. Hence, determining your primary goals before the Mega Sale day is of high importance. I have a fixed target ROI on GMV MaxClient profile: For clients who deliver as much as possible and achieve the highest GMV, while maintaining a desired ROI
- What can enable my campaign to spend more & maximize results on Mega Sale without changing the target?
- Follow liveroom best practices and compare performance between hosts to increase the attractiveness of the LIVE. The campaign performance is largely dependent on the quality of the liveroom
- Post more videos which feature products shown in the livestream and invite users to join the LIVE. Video-to-LIVE creative feature will automatically be applied on your campaigns
I know how much GMV I want to get during the Mega SaleClient profile: For clients who have a clear GMV goal to hit during the Mega Sale period, and are willing to adjust budgets & ROI as needed to achieve it
E.g. Historical GMV & ROI during Mega Sale is $1,000 USD, ROI 10, ad cost $100 USD
Desired GMV during upcoming Mega Sale is $2,000 USD
- ROI to set = 10/(2000/1000) = 5
- Expected ad cost = $2000/5 = $400 USD
- Limited stock for good-performing products can heavily impact GMV Max's scalability
- Limited creatives may result in creative fatigue and stagnant ad performance
- For LIVE GMV Max, recommend creating video creatives which invite users into the liveroom
- Aggressive platform discounts on other platforms may lead to lower CVR% on TikTok Shop
- Take note of TikTok Shop policies and avoid moderation policy violations on product level which may result in ad rejections
- Ensure high and stable amount of inventory, particularly for top-performing products
- Maintain a good variety and amount of creatives
- Ensure price competitiveness across platforms for key sales seasons, particularly for new shops
GMV Max Showcase




Q&A
For general questions, please try to use our Business Platform to find more answers.

- TikTok Shop Academy https://seller-id.tokopedia.com/university/home?identity=1&content_id=6984307411814160&role=seller
- Ads Help Center https://ads.tiktok.com/help/article/set-up-tiktok-shopping?lang=en
Troubleshooting
System Abnormality Issue
If experiencing any of the below issues, please contact AM to submit an Athena Ticket or click Help in Help Center

- Reporting metrics/attribution discrepancies
- Extended periods of ROI target underachievement (<80% achievement)
- Issues with GMV Max campaign reporting or visibility in 3M
- Adoption of scaling best practices (e.g., lowering target ROI) without the expected results
- GMV Max campaign failing to spend (no spend recorded or suddenly stops spending)
- Bugs or UI issues in Seller Center or TTAM